XM交易官网

中金:“小政府”的终结

XM

摘要

中东冲突的影响远超油价上涨。若说上世纪70年代中东危机催化西方重启“小政府” ,本轮冲突则可能加速其走向终结 。

百余年来,西方治理始终在“大政府 ”与“小政府”间循环。大萧条前,新古典主义主导下的自由放任“小政府” ,最终酿成经济危机;大萧条催生凯恩斯主义,政府全面干预经济,却又埋下效率隐患。70年代石油危机引发滞胀 ,推动80年代新自由主义回归,“小政府 ”模式再度确立 。

此后西方放松金融监管 、重货币轻财政、削减福利与产业政策,导致金融化泛滥、贫富差距拉大 ,直至次贷危机爆发。危机后 ,政府干预已开始回潮;新冠疫情让供应链安全的重要性凸显,进一步强化政府作用;本轮中东冲突则将能源与国家安全置于核心,政府角色持续扩张 ,“小政府”理念加速退场。

这并非意味着西方重回传统“大政府”时代,但趋势已然明确:从财政 、货币到产业、物价管控,政府干预力度持续提升 。未来全球通胀与利率易升难降 ,债市波动或将常态化,广义安全相关资产更具优势。我们认为,凭借完整供应链、持续科技创新与新能源领先地位 ,中国资产的相对优势将愈发突出。

正文

大政府(Big Government)与小政府(Small Government)是描述政府职能边界与干预程度的相对概念,一般通过量化指标(财政收支强度 、政府雇员数量等)和职能特征(公共权力/公共服务范围、政府管制强度等)两个维度来判别,并没有一个被普遍接受的标准定义 。

小政府主义者认为 ,市场自身能有效配置资源,政府干预只会扭曲效率,政府的作用应严格限制在保护个人自由、财产权以及提供国防 、司法等基本公共品的范围内 。

大政府主义者认为 ,市场存在广泛失灵(信息不完全 、外部性、公共品缺失、不平等) ,政府必须承担更广泛责任,不仅要维护市场秩序,还要促进经济增长 、减少不平等、提供全面公共服务与社会保障、稳定宏观经济等[1]。“大政府 ”与“小政府”模式的切换对宏观经济和资产定价意义重大 ,接下来我们就这一话题展开深入讨论。

大萧条催生“大政府”

1929年开始的“大萧条 ”之前较长一段时期内,西方总体来说奉行新古典主义,政府干预较少 。比如 ,美国早期的金融处于自由放任状态,1781年美国第一家银行美洲银行成立,随后银行数量快速增长。各州分别出台针对本州银行的经营规范 ,但各州内部银行间存在无序竞争。

1791年成立的第一银行和1817年成立的第二银行(二者可视为中央银行的雏形)均在20年期满后停业 。1864年《国民银行法》建立了美国联邦政府层面的金融监管制度,美国财政部下的货币监理署监管联邦特许经营银行,政府开始介入金融活动。明确了国民银行运营的制度安排 ,包括存款准备金制度 、发行银行券担保制度等。

1913年《联邦储备法》确立美国联邦储备体系(即美国的中央银行体系) 。该法案赋予了美联储实施统一的货币政策、建立全国清算支付系统、承担最后贷款人角色 、对银行业实行监管4大职能。

金融监管缺失最终导致危机爆发。1907年银行危机(“大恐慌 ”)爆发,挤兑从信托公司传染至银行,该危机促成了美联储的建立 。1920年代在混业经营格局下 ,享受美联储担保的银行体系放大了尾部风险 ,贷款流入股市、催生泡沫。1929年股市暴跌引发金融危机和经济危机(“大萧条”)。

彼时西方奉行“平衡财政”理念 。20世纪初,美国联邦政府实行较严格的财政预算控制政策,恪守财政平衡 。战争支出阶段性带来财政赤字 ,比如南北战争和第一次世界大战,但战后通过连续多年的财政盈余来回补战争赤字。“大萧条 ”来临时,胡佛政府仍恪守财政平衡政策 ,面对经济下行对财政的压力,采取了紧缩性的财政政策,1930年经济下行的同时 ,财政收入增长5.1%,而1932年新税法提高税率、平衡财政,导致了危机深化。

图表1:20世纪初 ,美国政府恪守财政平衡

中金:“小政府”的终结 - 图片1

图表2:大萧条来临时胡佛政府仍试图平衡财政

中金:“小政府	”的终结 - 图片2

新古典主义认为在充分就业的情况下,每增加一美元的政府支出只能“挤出”一美元的私人支出,而无法改变总体收入水平 。新古典主义认为市场会自动出清 、失业只是暂时的。但大萧条期间美国失业率超过25%、GDP下降45% ,经济陷入了长期衰退。

西方政府在没有完整理论指导的情况下 ,被迫抛弃自由放任的经济政策,尝试干预经济 。例如罗斯福“新政 ”第一阶段(1933-1935)应急性地开展失业救济和金融改革。

“大萧条”催生了凯恩斯主义。大萧条期间各国尝试干预经济 。比如,1930年大萧条蔓延至英国后 ,首相麦克唐纳设立经济学家委员会,凯恩斯出任主席,负责评估经济形势并寻找解决方案。1933年罗斯福“新政”实践走在理论前面 ,验证了扩张性财政政策的有效性。罗斯福“新政 ”期间,美国加大财政支出 。1935年《紧急救济拨款法》拨款40亿美元(GDP的2.5%)用于救济和以工代赈,这是当时美国历史上最大的公共救济计划。“新政”设立了一批“字母机构” ,包括工作进度管理局(WPA)、联邦紧急救援局(FERA)等,专门执行以工代赈 、扩大基建投资等职能。

凯恩斯提出有效需求原理,认为财政政策有乘数效应 ,政府要加强宏观需求管理,采取财政政策增加投资 、刺激经济,弥补私人市场的有效需求不足 ,实现充分就业和经济增长 。罗斯福“新政 ”第二阶段(1935-1939)有意识地实践了凯恩斯主义 。1936年《通论》出版后 ,美国政府将此作为政策指导,扩张性财政政策从“新政 ”早期的应急措施,逐步转变为有系统性理论指导的政策实践。美国1937-1938年由于政策退出导致“罗斯福衰退” ,第二次世界大战期间大规模财政扩张实现了充分就业,分别从反面和正面印证了凯恩斯理论的有效性,奠定了二战后凯恩斯主义的地位。

图表3:罗斯福“新政”扩大基建和救济支出

中金:“小政府	”的终结 - 图片3

图表4:“新政”设立“字母机构 ”执行大财政

中金:“小政府”的终结 - 图片4

1940-50年代 ,美国财政保持国防和基建支出强度 。二战期间美国国防支出(包括消费和投资)占到其GDP的40%以上。战后国防开支并未回到战前的低水平(1929-1939年占GDP比重1.5%),反而成为了重要支出项,连续近20年保持10%以上。1956年《联邦援助公路法》出台 ,州际公路系统(Interstate Highway System)建设计划正式实施,累计建设公路超过7.5万公里,联邦政府通过高速公路信托基金(Highway Trust Fund)来提供资金 。

图表5:二战后 ,美国保持国防和基建支出强度

中金:“小政府	”的终结 - 图片5

图表6:美国政府投资建设州际公路系统

中金:“小政府”的终结 - 图片6

1960年代起,美国财政支出向社会福利倾斜。1964年约翰逊政府提出了“伟大社会”计划,着重在社保、教育、医疗等诸多民生领域扩大政府支出 ,在民生领域的一项重要工作是“向贫困宣战”(War On Poverty)。美国福利社会的建设在这期间达到空前高度 。约翰逊的继任者尼克松 、福特等 ,均对“伟大社会 ”计划中的部分内容做了拓展,贫穷群体的收入明显改善。

图表7:1960年代美国政府开支向民生倾斜

中金:“小政府”的终结 - 图片7

图表8:1960年代贫穷群体的收入明显改善

中金:“小政府”的终结 - 图片8

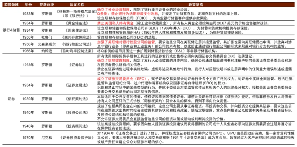
大萧条后,金融监管持续强化。1930年代罗斯福政府先后出台《银行法》、《证券法》、《黄金储备法》 、《国家住房法》等一系列监管法律法规 ,确立了分业经营制度,限制了银行业与证券业的跨业经营;“Q条例”禁止银行为活期存款支付利息,并规定了对储蓄存款、定期存款支付的利率上限;禁止美国私人持有黄金 ,所有私人黄金必须按规定价格出售给财政部;成立了证券交易委员会(SEC),确立了信息披露制度,证券发行或出售须向美国证券交易委员会(SEC)注册登记等 。

此后各届政府在此基础上进一步出台了《联邦存款保险法》、《银行控股公司法》 、《临时利率控制法案》等 ,完善和加强政府监管。

图表9:1930年代至1970年代美国出台一系列金融监管与“金融抑制”政策

中金:“小政府	”的终结 - 图片9

美国先后执行YCC(yield curve control)、“扭曲操作”(Operation Twist)等政策。1942-1951年,美联储执行YCC政策(美国迄今唯一一次YCC),3个月国库券收益率固定在0.375% ,10年期及以上长期国债收益率上限设定为2.5%,美联储承诺无限量购买任何收益率超过上限的国债 。

1961-1965年,美联储实施“扭曲操作 ” ,通过卖出短期国债、买入长期国债的方式 ,在提高短期利率以捍卫美元的同时,压低长期利率以刺激国内投资和房地产市场 。

图表10:美国一度执行YCC政策

中金:“小政府”的终结 - 图片10

美国还多次执行物价管控。

1933年罗斯福政府的《农业调整法》 、《国家工业复兴法》通过价格管控、限制供给、政府补贴 、政府采购等方式扶持价格 、应对通缩。1935年两部法律被判违宪 。1941-1946年(二战时期)进行全面严格的战时管制,1941年成立物价管理办公室(OPA) ,

1942年《紧急物价控制法》授予OPA物价管制权力,冻结几乎所有商品和服务的价格,覆盖约90%的消费品 ,并冻结工资和房租,实行消费品配给和生产管控。1946年《紧急物价控制法》失效,次年废止。杜鲁门政府于1951年设立了物价稳定办公室(OPS)和工资稳定委员会(WSB) ,暂时恢复对物价和工资管控 。

1953年艾森豪威尔上台后逐步废除。1970年通过《经济稳定法》授权,1971年尼克松政府启动“新经济政策 ”,8-11月实施为期90天的工资、价格和租金全面冻结 ,11月后设立薪酬委员会和价格委员会,涨价或加薪需政府批准。1973年初转为自愿遵守,6月-8月再次短暂冻结价格 ,至1974年4月逐步解除物价管控 。

产业政策也服务于时代任务 ,不断演进。大萧条时期,产业政策旨在应急救济和应对危机。1933年《农业调整法》通过补贴农户、销毁农产品 、征收加工税等方式,来控制农产品供给;《国家工业复兴法》推行“蓝鹰运动” ,规定企业的生产规模、工资工时等 。建立联邦通信委员会(FCC)、民用航空局(CAB) 、证券交易委员会(SEC)等,对电信、航空、金融等行业实施监管。

二战时期,通过GOCO(Government-Owned, Contractor-Operated ,政府所有 、承包商运营) 模式扩大军工和重工业生产。GOCO是政府出资建设/拥有固定资产,通过合同委托企业负责日常运营,政府只负责战略目标、资金拨付、合规监管与绩效考核 ,不直接参与日常经营 。根据1940年的《国防生产法》,美国全面推行GOCO,成为战时美国军工和重工业扩产的核心模式 。1942年曼哈顿计划中 ,政府建设的实验室 、工厂,委托加州大学、杜邦公司等运营,奠定了战后国家实验室GOCO范式。

冷战背景下 ,国家安全导向的产业政策常态化。联邦政府通过公共研发投入、政府采购等方式 ,成为高科技产业的重要投资者和大客户,支持相关产业发展,提升国家安全和基础研究水平 。例如 ,国防部高级研究计划局(DARPA)的早期项目孵化了互联网 、GPS等颠覆性技术;大规模国防采购(如阿波罗计划)为半导体 、计算机等产业提供了最初的市场,并加速了技术进步和扩散。

美国二战时期专门成立Office of Scientific Research and Development用于支持科学技术研发,仅这一个部门累计在二战期间花费超过90亿美元 ,政府研发支出较二战之前的强度增长10倍以上。1944年,美国的专利申请中有接近1/8直接受政府资助,是历史最高峰 。

图表11:美国受政府资助的专利占比

中金:“小政府”的终结 - 图片11

我们不妨也看看英国的情况。

1920—1970年是英国从一战后衰退、大萧条冲击到二战重建 ,再到战后相对繁荣的五十年。这一时期英国经济思想与政策发生大幅转向:从自由放任转向凯恩斯主义、政府全面干预 。

1920年代,英国面临一战后经济实力削弱 、长期停滞与高失业的严峻局面,但主流思想仍坚持新古典主义 ,相信市场自动均衡,主张小政府、平衡预算与回归金本位。具体体现为财政上遵循财政保守主义,追求预算平衡甚至盈余。汇率层面也于1925年强行恢复战前金本位;社会福利延续早期济贫法框架 ,但保障水平有限 。

1930年代 ,大萧条彻底冲击传统政策路径,凯恩斯主义也逐步成为英国官方主流,确立了政府干预、需求管理的政策范式。1931年英国退出金本位 ,英镑大幅贬值,实施“廉价货币 ”宽松货币政策。财政政策从紧缩转向扩张,目标从平衡预算转向充分就业与经济增长 。

1942年《贝弗里奇报告》提出消除五大社会弊病[2] ,规划全面社会保障体系,为战后福利国家奠定蓝图 。在1945年的大选中,丘吉尔所在的保守党虽带领英国赢得战争 ,但保守党让选民联想到1930年代的萧条 、通胀等,艾德礼领导的工党则全盘接受了《贝弗里奇报告》,并承诺将煤炭、铁路等核心产业国有化 ,建立国民医疗服务体系(NHS),最终获得压倒性胜利。

此后艾德礼政府在1945-1951年期间,以《贝弗里奇报告》和1944年《就业政策白皮书》(政府将维持高水平和稳定就业作为其主要责任和目标之一)等官方蓝图为基础 ,通过系列立法确立了国家干预(混合经济)、充分就业与全民福利的政策体系 ,将大政府理念推向了历史高峰。

艾德礼执政期间,英国颁布系列法令推进福利社会建立:

1944年《教育法》:所有地方政府都必须提供初等教育 、中等教育和继续教育,中等教育要到15岁 ,每所学校都提供餐食、牛奶和医疗服务,针对11岁学生的“11+”考试根据学生的能力将学生分入不同类型的学校;

1946年颁布《国民保险法》:建立了一个全面、强制 、统一的国家社会保障体系,通过建立政府、雇员、雇主的三方缴费制度 ,实现国民“从摇篮到坟墓”的全面给付,构建社会安全网;

1946年颁布《工伤法》:所有员工必须参加,为因伤暂时缺勤的人员提供经济救济 ,工伤赔偿的赔付率高于普通疾病,为长期缺勤者提供经济救济;

1948年颁布《国家救助法》:为失业者 、未缴纳足够国民保险计划缴款者 、未缴纳国家保险计划的老年人提供经济援助提供保障,并设立国家救助委员会;

1948年国家健康服务体系(NHS)成立:为国民提供医生、牙医、验光师和医院的免费治疗服务;

1946年颁布《新城镇法案》:规划建设12个新城镇以减少拥挤;

1949年《住房法案》:市政当局可以购买破旧房屋并进行改造 ,房主可以申请帮助进行改造 。

艾德礼执政期间,国有化也取得了显著进展。政府将国有化视为保持几乎充分就业的一种重要方式,通过将铁 、天然气、煤炭、电力和铁路行业国有化 ,支持产业可用来减少失业 ,税收资金还可在经济困难时期维持行业运转。

英国有两次重要的国有化浪潮 。

1945-1951年是首次国有化浪潮。从1945年起英国政府通过系列国有化法令[3],把一批煤炭 、电力、煤气、铁路 、航空、电讯、航运企业收归国有;在运动中,国有化企业占整个英国工业的20%;国有企业职工人数占全国自立人口的比重由1938年的4.9%上升到1955年的14.7%(350万人) ,国企基本支配了英国的基础设施部门。

1974-1979年英国开启第二次国有化 。1974年工党发表《英国工业的新生》,提出成立国营企业局建议,职责是促进特定工业部门的建立 ,把国有化扩大到有利可图的制造部门并推动工业的民主化;70年代的国有化在构成上由原来能源 、钢铁、交通运输等基础部门,发展到包括电子、宇航等尖端技术部门[4]。

1960年代,英国经济相对衰落 ,通胀与失业开始并存,传统凯恩斯主义出现疲态,为应对经济增长乏力“英国病 ”和通胀压力 ,政策思想开始引入对微观市场结构和收入政策的关注:在凯恩斯框架内进行了重大调整(如引入增长目标和指示性计划)。为兼顾充分就业与国际收支平衡,政策陷入Stop-Go循环:经济复苏—进口上升—国际收支恶化—紧缩加息(Stop)—失业上升—放松刺激(Go),频繁切换加剧经济波动与不确定性 。在1970年代后期 ,国企经营低效 、市场竞争能力偏低等弊端逐步突显 ,导致了教育 、卫生、国防等行业投资能力不足,也加速了政府执政理念的转变。

70年代的中东冲突加速“小政府”重启

1970年代美国陷入滞胀困局,经济出现负增长 ,通胀持续抬升,凯恩斯主义面临困局。通胀并非完全归因于石油冲击,而是政府干预过度导致低效、人口年轻化等多个原因所致 ,但石油冲击使得早前积累的低效问题集中暴露 。

石油是自然资源,无法人为制造,而且关系到国计民生 ,普通老百姓也深受原油价格上升的影响 。可以说,石油冲击是西方反思“大政府”的一个重要加速器,加速了1980年代之后西方“小政府 ”的重启。

1980年代美国转变财政思路 ,从扩大政府开支 、增加有效需求,转变为减轻企业和居民税负。里根政府于1981年发布《经济复苏和税收法案》,1986年发布《税制改革法案》 ,重点减轻企业和个人所得税 ,并以公平、简化、增长为目标,对美国整个税制结构进行了重大改革 。

图表12:1980年代美国减轻个人所得税负

中金:“小政府”的终结 - 图片12

图表13:1980年代美国减轻企业所得税负

中金:“小政府	”的终结 - 图片13

此后减税成为重要的财政政策方向。在赤字持续扩张背景下,克林顿政府1993年《综合预算和解法案》提出增加税收和减少支出等举措收窄赤字。1997年《纳税人救助法案》重新提出了减税举措 ,主要以税收抵免的方式来减轻个人税负 。21世纪初,美国经济增速放缓,小布什政府采取了与里根政府相似的财政举措 ,先后于2001 、2002、2003年颁布减税法案,试图通过减税来对冲经济下行。

1980年代美国政府也开始削减社会福利。1980年代里根政府通过一系列法案收缩社会福利,转向整笔拨款模式、工作福利思路 。1981年《综合预算协调法案》(Omnibus Budget Reconciliation Act of 1981)将75个专项补助金项目合并为9个整笔拨款项目 ,社会福利支付从“应享权益”(Entitlement)模式向“整笔拨款 ”(Block Grant)模式转变。1981年法案还削减社会福利支出和工作人员规模:减少家庭福利 、食品券和住房补贴,削减了联邦对州政府的医疗援助(Medicaid)拨款,并裁撤了社会保障局(SSA)约21%的工作人员。

1983年《社会保障修正案》将退休年龄从65岁逐步提高至67岁 ,并首次对部分社保收入征税 。同年还引入了“意外收益消除条款”(WEP)等措施,削减部分公务员群体的社保福利。1988年《家庭支持法案》建立了首个全国性的工作福利(workfare)要求(JOBS计划),要求有劳动能力的受助者工作或参加培训 ,而非单纯领取救济金。

1996年克林顿《个人责任与工作机会协调法案》(PRWORA)“终结我们所熟知的福利” 。废除实施60年的“失依儿童家庭救助计划 ”(AFDC) ,终结了穷人可以无限期、无条件获得联邦现金援助的“福利权利 ”,“工作福利”的政策思路进一步成熟 。创建“贫困家庭临时援助”(TANF)计划,规定终身福利领取上限为5年 ,要求成年受助者在2年内必须工作。要求单亲家庭每周至少工作30小时,双亲家庭每周至少工作35小时,否则将失去福利。将福利管理权下放给各州 ,以整笔拨款(Block Grant)方式向各州发放资金,取代了开放式联邦福利承诺 。

图表14:美国现金福利总支出的演变

中金:“小政府	”的终结 - 图片14

图表15:美国社会保障整笔拨款实际值回落

中金:“小政府”的终结 - 图片15

政府出台一系列法案推动金融自由化。1980年卡特政府放松对存款机构的监管,分6年逐步取消存款机构的存款利率限制、1986年实现利率市场化 ,相当于取消1933年开始的Q条例。1982年里根政府允许存款机构吸收更高利率的活期存款 、发放非住宅和浮动利率抵押贷款,并放宽了银行向单一借款人贷款、房地产贷款和内部贷款的限制 。1999年克林顿政府废除了1933年《银行法》的大部分内容,推动了金融控股公司(FHC)出现 ,实际上实现了混业经营。这些放松举措增加了金融机构从事高风险活动逐利的动机和能力,而政府担保进一步激励金融企业追求高收益,这导致了1980年代末的储蓄和贷款(S&L)危机 ,并为2008年金融危机种下种子。

监管放松背景下 ,混业经营和金融创新积累了金融风险 。1999年《金融服务现代化法》后,金融控股公司出现,实现了实际上的混业经营 ,金融创新快速发展。层层嵌套的金融创新使得委托代理关系链条过长,银行即使发放次级贷款也可以把风险转嫁出去,形成道德风险积累。而混业经营下政府对银行体系的担保使得投资银行也得以获益 ,加大了道德风险 。

图表16:次贷危机前,美国金融衍生品扩张

中金:“小政府”的终结 - 图片16

图表17:次贷危机前,美国次级MBS规模扩张

中金:“小政府	”的终结 - 图片17

政治方面 ,1980年代美国政府刻意打压工会。1981年8月3日,美国职业航空交通管制员工会(PATCO)约13000名成员罢工。里根政府宣布罢工非法,限令48小时内复工 ,随后解雇11345名拒绝复工的管制员,并终身禁止重新雇佣 。美国政府还冻结工会资产,处以累进式罚款 ,最终迫使工会破产解散 。这是美国历史上总统首次大规模解雇罢工的联邦雇员 ,标志美国劳工运动的转折点。该事件后,雇主们开始大量使用永久性替代工人来应对罢工。工会力量持续下滑、罢工权被严重削弱 。

各州立法削弱工会财政基础。“工作权法”(Right-to-Work Laws)在多个州被推行。这些法律禁止将缴纳工会会费作为雇佣条件,允许工人享受工会谈判成果却不承担费用 ,削弱了工会的财政基础 、组织和谈判能力 。执法天平向雇主倾斜,偏袒资方。国家劳动关系委员会(NLRB)是美国负责执行劳工法的联邦机构,里根通过人事任命将其变成了反工会工具 ,其裁决偏向雇主,对企业非法解雇工会组织者的行为处罚较轻,使得工人组织工会 、进行集体谈判变得困难。

我们再看看英国的情况 。

1970—1979年 ,英国在大政府与小政府之间摇摆。1973年石油危机引发高通胀与高失业并存的困境,英国经济陷入“滞胀 ”泥潭,菲利普斯曲线失灵;宏观政策层面 ,仍处于“Stop-Go”的周期性波动;希思政府(1970-1974)最初试图转向市场干预较少的政策,但面对经济恶化和社会动荡又退回国家干预;工党政府(1974-1979)延续凯恩斯主义但经济持续陷入高失业、高通胀和国际竞争力下滑的恶性循环,最终于1976年被迫向IMF求援并接受紧缩条件。

终于 ,撒切尔政府在1979年回归自由主义 。在1979-1990撒切尔夫人执政期间 ,英国政府实施稳健货币政策,基于弗里德曼货币主义的通胀是货币现象的理论,政府推出中期金融战略 ,设定货币供应量(M3)增长目标并大幅提高利率以控制通胀;财政政策方面,缩减开支、平衡预算 、重塑税制,在衰退期逆势增税(提高增值税、降低个人所得税)并削减开支 ,停止为亏损国企输血;全面收紧福利,推动福利市场化,在医疗领域引入市场机制 ,削弱基础养老金上涨机制、鼓励发展个人养老金,通过立法彻底削弱工会力量。同时,政府还开启了大规模私有化浪潮 ,推进国企私有化,并允许租户以折扣买下自己居住的市政房屋,不仅削减了政府的住房维护开支 ,更创造了大批拥有私有财产的“新中产阶级” ,重塑了英国的产权结构和阶级版图。

图表18:英国1970年代到1980年代的政策变化

中金:“小政府	”的终结 - 图片18

本轮中东冲突或加速西方“小政府”的终结

次贷危机导致西方反思新自由主义的负面影响,而疫情则凸显了过度自由化带来的供应链安全问题 。在此基础上,本轮中东冲突进一步凸显了广义安全的重要性 ,而要解决广义安全,必须让政府发挥更大作用 。

我们预计,本轮中东冲突可能加速导致“小政府”渐行渐远。要注意的是 ,“小政府 ”渐行渐远并不是说西方将彻底回到1980年之前的“大政府”时代,毕竟那个年代政府干预太多,带来了效率低下问题 ,最终在石油冲击下爆发“滞胀”。

而且,西方在经历过1980年代后的新自由主义后,利益格局较1980年之前大不相同 ,政府力量也难以回到那个年代 。

但“小政府 ”渐行渐远意味着政府在多个方面的干预可能加大。如果说大萧条到1970年代西方政府作用上升一定程度改善了“公平”,那么本轮政府干预在较大程度上是为了改善广义安全,对产业的影响可能相对比较显著。我们接下来从财政 、产业、金融监管和抑制、管控物价 、国家参股企业等方面进行分析 。

为应对金融危机 ,美国连续推出大规模财政救助计划 ,呈现出鲜明的“凯恩斯主义常态化”特征。2008年10月,布什政府紧急通过《紧急经济稳定法案》,推出不良资产救助计划(TARP) ,授权财政部动用最高7000亿美元购买银行和非银行金融机构的问题资产,对金融机构进行注资救助,防止系统性崩溃。2009年2月 ,奥巴马签署《美国复苏与再投资法案》(ARRA),投入约7870亿美元,覆盖基础设施投资、减税、失业救济和医疗改革四大领域 ,以大规模财政刺激推动经济复苏 。在住房保障方面,2009年2月财政部推出住房可负担性计划,帮助遇困房主修改抵押贷款条款 ,通过降低利率 、减少本金或延长贷款期限减少月供。同年3月推出住房可负担再融资计划,允许负资产且当前还款正常的房主在无需额外抵押保险的情况下利用市场低利率再融资,降低财务负担。

在失业保障方面 ,联邦政府多次批准延长失业保险领取时限 ,部分地区最长可达99周,远超危机前标准,这一举措有效缓冲了失业对家庭消费的冲击 。在医疗保障方面 ,2010年3月奥巴马政府推动国会通过《患者保护与平价医疗法案》(ACA,即“奥巴马医改 ”),核心举措包括:扩大医疗补助覆盖范围;建立医保交易平台;强制个人投保及企业为员工购保;严禁保险公司因既往病史拒保;防止家庭因医疗支出陷入债务危机 ,增强社会安全网稳定性。在税收减负方面,2013年1月,奥巴马政府签署《美国纳税人减税法案》 ,永久性保留中低收入者的低税率,将高收入者的最高税率重新恢复至39.6%,并提高高收入者征收资本利得税。

为应对疫情冲击 ,美国再次出台了大规模财政刺激计划 。2020年3月,出台《新冠病毒援助、救济和经济保障法案》(CARES),为受疫情影响的企业、医疗保健行业和居民提供贷款 、救助 、税负减免 ,总规模达2.2万亿美元 。2020年12月 ,美国国会通过《2021年综合拨款法案》,其中包含9000亿美元的与新冠疫情相关的刺激资金,并延续了CARES法案提供的许多福利。2021年3月 ,出台1.9万亿美元规模的《美国救援计划法案》,提供与新冠疫情相关的刺激资金,并继续延长关键劳动和就业福利。

俄乌冲突后 ,西方出现财政扩张提振军力的迹象,而本轮中东冲突后这个信号更加明确 。根据智库斯德哥尔摩国际和平研究所(SIPRI)收集的数据,过去十年全球国防支出逐年上升 ,2024年9.4%的增幅至少是1988年以来的最大增幅。美国预算建议案计划大幅增加国防开支。白宫在针对27财年国防的预算建议案中指出,提议拨款1.15万亿美元作为可自由支配资金(增长28%),另拨3500亿美元作为强制性资金 ,使国防资源总额达到1.5万亿美元(其中战争预算增长44%) 。这一数额超过里根时期的军备扩张,接近二战前夕的历史性增幅。白宫建议为部队加薪,补充关键弹药 ,构建“Golden Dome”防御系统 ,投资关键矿产资源,建造舰艇等。

欧盟裁军原则已被边缘化,北约(主体为欧盟成员国)加大国防支出强度 。2025年海牙北约峰会上 ,盟国承诺到2035年,将国防支出强度从当前的约2%提升至5%,用于核心国防需求以及与国防和安全相关的支出。欧盟委员会的“ReArm Europe”计划放宽了财政规则 ,允许成员国额外支出6500亿欧元用于国防。超过半数的成员国计划将国防开支提高到欧盟规定的上限以上 。欧盟在2025年推出欧洲防务债券,通过将其纳入银行的流动性覆盖率(LCR)高质量资产名单,引导银行增持。

产业方面 ,次贷危机后,奥巴马政府启动再工业化、重振美国制造业国家战略,旨在扭转产业空心化、创造就业岗位 、培育先进制造业、推动技术创新与产业升级。出台多个推动先进制造发展和鼓励创新的举措 ,降低制造业进口原料关税,行业层面重点支持清洁能源、机器人 、航空航天、生物医药、新材料 、信息技术等和先进制造、国家安全相关领域 。

疫情则凸显供应链的重要性,美国产业政策的规模和强度均有所提升 ,延续了吸引制造业回流的政策基调 。特朗普政府1.0时期 ,美国对内减税,对外通过贸易审查方式对可能危害本国本土制造业的进口商品进行针对性处理。拜登政府时期,推出《通胀削减法案》、《芯片法案》 、《基础设施投资与就业法案》 ,政策更多倾向于芯片、半导体等高新技术产业,同时也通过政府采购等方式支持公路基础设施建设。特朗普2.0时代进一步加码:推行企业减税,《大美丽法案》延续全额即时折旧、国内研发支出一次性抵扣等投资激励政策;放松各领域监管 ,包括放松对油气开发的限制 、放松针对煤电厂的环保法规等,简化对国内制药厂的审核;科技创新方面,促进人工智能发展 。

本轮中东冲突则凸显能源安全的重要性。

在替代能源方面 ,近期东南亚[5]电动汽车销量增长加快(今年3月中国电动汽车出口量同比增长一倍,其中东南亚是主要市场),欧盟呼吁在多年期财政框架(MFF)中建立一个更多使用可再生能源的“连接欧洲设施 ”(CEF ,目前欧委会建议在2028-2034年期间投入814亿欧元);核能也将重获生机,近期越南表示将与俄罗斯合作建设一座核电站,高市内阁将核能视为实现100%能源自给的核心 ,东京电力公司的柏崎刈羽核能发电厂6号机组已在今年4月下旬重启 ,用于缓解东京电力缺口。

另外部分国家出于能源安全考虑,一定程度回归煤炭等传统能源,或者延缓碳中和进程 ,例如日本政府已批准燃煤电厂恢复满负荷运行,印度官员已要求古吉拉特邦的一家燃煤电厂重新启动运营,欧盟部分成员国认为当前欧盟碳价过高 ,意大利总理呼吁在地缘政治紧张局势持续期间暂停欧盟碳交易市场,德国总理也在考虑修改该体系以适应工业需求[6] 。

金融监管方面,次贷危机后美国政府通过立法和制度建设大幅强化了对金融体系的干预和控制力度 ,扭转了去监管趋势。2010年6月,美国国会通过《多德-弗兰克法案》(Dodd-Frank Act),是危机后改革最重要的金融监管立法 ,构建了一个覆盖银行 、证券、保险、衍生品 、消费者保护等领域的金融监管新框架。

这标志着美国监管理念从“相信市场有效”的新古典主义范式,转向“承认金融内生不稳定”的后凯恩斯主义范式——政府不再将金融视为自动调节的中介体系,而是需要持续监控和干预的系统性风险源头 。法案主要内容包括:

从功能监管到系统性风险防范。危机前 ,美国功能性监管体系不完善 ,存在监管套利空间。《多德-弗兰克法案》授予美联储对系统重要银行、证券、保险 、金融控股公司及金融基础设施等进行监管,通过金融稳定监督委员会(FSOC)识别和防范系统性风险 。

从允许混业回到限制银行自营性质的投资业务。1999年《金融服务现代化法案》允许商业银行、投资银行、保险公司业务混业经营。《多德-弗兰克法案》通过沃尔克规则限制银行自营交易,和银行投资对冲基金和私募股权 。

从衍生品豁免到强制监管 。2000年《商品期货现代化法案》明确豁免对信用违约互换(CDS)等场外金融衍生品的监管。《多德-弗兰克法案》要求大多数互换交易通过受监管交易所和集中清算所进行 ,提高了衍生品市场的透明度和对手方风险管理能力。

从“隐性兜底 ”到有序清算 。危机前,大型金融机构存在“大而不倒 ”的隐性兜底预期,因此有激励承担过度风险。《多德-弗兰克法案》强制要求大型金融机构破产制定清算计划(Living Wills) 、设立有序清算基金 ,安排机构有序退出。

首次设立专门统一的消费者金融保护机构 。此前美国没有统一的消费金融监管机构,消费金融产品的监管分散在多个部门。《多德-弗兰克法案》成立消费者金融保护局(CFPB),统一监管住房抵押贷款、信用卡等消费金融产品 ,加强对消费者的保护。

次贷危机后,美联储从“最后贷款人”变成“最后做市商” 。次贷危机之前,央行的关键角色是调整利率 ,充当“最后贷款人 ”;但次贷危机之后,美联储不仅仅是“最后贷款人”,还变成了“最后做市商”。小政府期间的金融自由化导致货币市场、影子银行 、衍生品大幅扩张 ,背后需要强大的流动性做支撑。比如美债和MBS既是抵押品也是投资标的 。

危机期间 ,这些资产价格大跌,市场流动性瞬间冻结,市场接近崩溃。联储充当最后贷款人难以稳定市场 ,因为金融机构无力或者无意愿借款。通过QE,联储直接下场购买资产,充当“最后做市商 ” ,提高了资产价格,也稳定了金融市场 。在金融高度发展的时代,联储“最后做市商”的角色难以退出 。

特朗普提名沃什担任美联储新主席 ,沃什在国会听证会中承诺货币政策严格独立。其支持的降息同时缩表的观点引发市场对美元流动性总量缩减的担忧。3月26日,联储理事米兰发表《缩减美联储资产负债表用户指南》,给“缩表”改革出了具体政策建议 。理论上 ,通过金融去监管,降低银行业的准备金需求,增加其对美债需求 ,刺激银行承接美联储持有的美债 ,联储资产端的美债与负债端准备金同步减少,充裕准备金(ample reserve)的货币政策框架不变。

但现实情况面临两方面约束。一方面是美债整体供过于求,利率易上难下:大财政硬约束下 ,美债发行量过大,远远超过银行等金融机构资本金的增速,地缘风险催化下海外投资者质疑美债安全性 ,购债意愿不强 。

另一方面美联储“最后做市商 ”责任难以推卸:供过于求环境下,即使增加银行加杠杆的能力,如果没有美联储作为最后做市商 ,在供给过剩时及时下场购债,银行业的持债意愿亦并不强。常态化扩表或YCC或难以避免。

金融监管之外,我们预计美国“金融抑制”大概率难免 。有研究显示 ,当债务规模过大,且政府不再享有“利率低于经济增长率”的舒适区时,通过正常财政盈余偿债变得极其困难。这种压力诱使政策制定者通过变相“掠夺 ”债权人的资源来维持债务可持续性。比如 ,对金融部门征收金融交易税、银行利润税或养老基金资产税;意外的通货膨胀或本币贬值 ,侵蚀本币计价债务的实际价值;通过法规强制或诱导机构持有政府债券(如资本管制、宏观审慎监管),人为制造对政府债务的稀缺性[7] 。

有研究[8]进一步指出,金融抑制可能分两个阶段进行。

1)早期阶段(数量干预):当政府债务超过某个阈值时 ,非银行部门不再愿意吸收新增债务,政府开始通过监管手段强制或引导银行购买并持有国债。该阶段政府虽强制银行买债,但支付的利率仍然是市场化的 ,这意味着银行在收益上并没有直接受损,银行通常通过扩大存款规模来获取资金购买国债 。

2)晚期阶段(价格干预/榨取):当债务继续攀升,达到银行系统能够承载的最高上限时 ,政府不仅要求银行持有债务,还开始直接干预利率,从中提取“准财政收入” 。此时 ,政府支付给银行的国债利率被压低到市场均衡水平以下。

有迹象显示,美国金融抑制在“敲门”。比如特朗普曾在公开场合提议一年内信用卡利率上限设定为10% 。在政府债务年年攀升的情况下,不排除美国将通过法令要求金融机构增持美债的可能 ,而YCC也并非不可想象。

美国特朗普政府通过多个政策渠道影响商品价格和房价。2025年4月 ,美国恢复“最惠国 ”药品定价机制,降低处方药价格;12月,成立食品供应链反垄断工作组 ,打击价格操纵和反竞争行为,降低食品价格 。2026年1月,特朗普政府批评大型建筑商“囤地 ”(land hoarding) ,并通过“两房”施压,要求其尽快动工建房,签署行政令 ,禁止大型投资机构购买独栋住宅,以“把房子留给个人,而不是公司”。3月 ,放宽住房建设许可 、环保和能源效率要求;改革抵押贷款规则,降低住房融资成本。2026年1月,特朗普政府总统公告《调整加工关键矿产及其衍生产品进口》 ,计划建立一个“优惠贸易区 ” ,通过可调节关税来强制执行价格地板,防止他国通过“低价倾销”破坏美国及其盟友的本土产业链 。

中东冲突后,多国出现局部干预价格的现象。例如 ,奥地利政府限制加油站提价次数,德国也在考虑采取类似措施;法国油气公司道达尔能源将其在法国加油站的油价阶段性冻结;韩国政府实施燃料价格上限以限制损失。2022年欧盟国家曾就油气价格飙升征收能源行业暴利税,如今在意大利重新提上议程 。

另一个现象是 ,美国政府参股重要领域的企业,加大对战略资源的控制力度。2025年7月,美国国防部宣布以数十亿美元收购稀土公司MP Materials 15%的股份;2025年8月 ,美国政府对英特尔进行89亿美元的普通股投资;2025年10月,美国能源部宣布收购美国锂矿商Lithium Americas (LAC) 5%的股份。

对资产的含义

“小政府”的终结对资产的影响可能体现在总量和结构两个方面 。

总量层面,大财政 、金融抑制、效率降低等意味着通胀和利率易上难下 。十年期美债收益率的历史趋势显示 ,1980年代-2010年代美债收益率趋于回落,而疫情后伴随财政大扩张、供应链摩擦加大 、通胀上升等因素影响,美债收益率中枢系统性抬升 ,维持在次贷危机之后的高位。

图表19:疫情后美债收益率中枢上移

中金:“小政府	”的终结 - 图片19

私人美债持有者对利率更为敏感 ,美联储缩表可能加大市场波动。2013年以来,美国海外官方持有的美债规模稳定在3.5-4.5万亿美元区间,而美国海外私人持有美债规模则持续上升 ,并在2023年反超美国海外官方的持有规模 。私人持有美债的特点是对利率更为敏感,弹性分析显示,美债收益率上升过程中 ,海外官方持有规模对收益率并不敏感(弹性近似为0),而美国国内和海外的私人持有者均会减持美债(弹性显著为负),美国国内官方(主要为美联储)的弹性甚至为正(即作为最后做市商承接市场过剩供给)。这意味着如果美联储缩表 ,最后做市商的作用弱化,在私人持有美债占比较高的背景下,市场波动可能加大。

图表20:海外私人持债比例超过官方

中金:“小政府”的终结 - 图片20

图表21:私人美债持仓相对利率变化的弹性更大

中金:“小政府”的终结 - 图片21

注:弹性为负意为利率上升时该类投资者会减持美债

结构层面 ,政策以一定程度上牺牲效率作为代价,更加强调安全 。这一过程中,全球安全资产面临重估。

在全球政府管控加强 ,地缘冲击频发的大背景下 ,“安全资产 ”正在被重新定义为提升国家安全和保证供给能力的资源与科技制造等硬科技资产。以资源能源、装备制造、国防航天等构成的安全主线开启历史性重估,中国资产或将享有更大的“安全溢价” 。

图表22:A股“安全指数”在本轮冲突中的超额收益比以往更大

中金:“小政府	”的终结 - 图片22

注:安全指数为科技硬件 、通讯设备、汽车及零部件、电力设备 、工业、工业材料、能源 、替代能源和电力行业的等权重加权指数。超额收益为安全指数相比全市场指数的差值。T=0为俄乌冲突,巴以冲突 ,以伊冲突和美以伊冲突四次地缘冲突事件爆发日,资产价格标准化为0,时间单位为日

图表23:中美欧日股市“安全指数”在本轮冲突中都实现了超额收益

中金:“小政府”的终结 - 图片23

注:安全指数为科技硬件、通讯设备、汽车及零部件 、电力设备 、工业、工业材料、能源 、替代能源和电力行业的等权重加权指数 。超额收益为安全指数相比全市场指数的差值。T=0为俄乌冲突 ,巴以冲突,以伊冲突和美以伊冲突四次地缘冲突事件爆发日,资产价格标准化为0 ,时间单位为日

本文来源:中金点睛

风险提示及免责条款 市场有风险,投资需谨慎。本文不构成个人投资建议,也未考虑到个别用户特殊的投资目标、财务状况或需要 。用户应考虑本文中的任何意见、观点或结论是否符合其特定状况 。据此投资 ,责任自负。